北京城市学院2019年艺术类招生简章
一、 学校简介(部标代码:11418)
北京城市学院创建于1984年,是经国家教育部批准成立的一所综合性普通高校,具有颁发国家承认的研究生、本科学历学位资格,并举办中职、高职专科教育。学校设置理、工、文、法、财经、艺术、外语、管理、医药等学科门类百余个专业,全日制在校生2万余人,教工2000余名,学校馆藏图书200余万册,实验实训室二百余个,学生公寓等设施齐全,校园网络先进快捷。学校专任教师以具有国内外名牌高校学术背景的博士和正、副教授为主体,以“双师型”人才为骨干,另有一批来自世界各地的英、法、德、西、葡、日等语种的外教;兼任教师多为来自著名高校、科研院所的优秀教师和行业、产业部门的工程师、企业家、技术专家。学校建立了社会建设、城市管理、城市经济、教育发展、3D打印技术等多个校级、市级研究院所和基地,在多个领域走在全国同类院校前列。学校以教育的高质量赢得了毕业生就业的高质量,毕业生以“留得住、用得上、干得好”著称于用人单位,毕业生初次就业率连续二十年保持在98%以上,在高校中名列前茅,并涌现出一大批行业骨干和社会新星。学校大力推进国际化战略,与国际上50余所知名高校建立了校际合作关系,为广大同学搭建了广阔发展空间。
二、 2019拟招生专业目录
层次 | 专业名称及招考方向 | 学制 | 科类 | 学费(元/年) | 专业加试 |
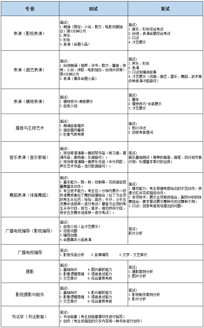
本科 | 表演(影视表演) | 四年 | 文理 | 28600 | 校内综合考试,部分省份使用省统考成绩 |
表演(曲艺表演) | 四年 | 文理 | 28600 | ||
表演(模特表演) | 四年 | 文理 | 28600 | ||
播音与主持艺术 | 四年 | 文理 | 28600 | ||
音乐表演(音乐教育) | 四年 | 文理 | 28600 | ||
舞蹈表演(体育舞蹈) | 四年 | 文理 | 28600 | ||
广播电视编导(影视编导) | 四年 | 文理 | 28600 | ||
广播电视编导 | 四年 | 文理 | 28600 | ||
摄影 | 四年 | 文理 | 28600 | ||
影视摄影与制作 | 四年 | 文理 | 28600 | ||
书法学(书法教育) | 四年 | 文理 | 22800 |
注:音乐表演(音乐教育)专业仅收招声乐和钢琴方向
以下专业承认并使用各省美术统考成绩
层次 | 专业名称及招考方向 | 学制 | 科类 | 学费 |
本科 | 动画(日语国际课程班) | 四年 | 文理 | 29900 |
视觉传达设计(人物造型设计) | 四年 | 文理 | 22800 | |
设计学类(视觉传达设计、环境设计、产品设计、服装与服饰设计、数字媒体艺术、动画) | 四年 | 文理 | 22800 | |
工艺美术 | 四年 | 文理 | 22800 |
备注:
1、招生专业目录相关内容,最终以各省、自治区、直辖市招生办公室公布的内容为准。
2、专业加试中的“校内综合考试”详见校考专业考试要求及安排。
三、 报考对象及条件
1、遵照国家和各省、自治区、直辖市关于普通高等学校艺术类专业招生工作有关文件执行。
2、身体健康。除符合教育部、卫生部颁发的《普通高等学校招生体检工作指导意见》外,报考我校表演类专业还须符合我校专业特点要求:
•报考各专业考生均要求听力正常。
•报考影视表演方向的考生:男生身高不低于1.65米,女生身高不低于1.55米。
•报考模特表演方向的考生:
时装模特:男生身高1.84—1.92米,女生身高1.74—1.82米。
平面模特:男生身高1.78—1.83米,女生身高1.65—1.73米。
3、报考我校考生请注意:按教育部文件规定,我校美术类专业使用省统考成绩。非美术类专业考生所报考专业(方向)属省统考范围内的,应按照省有关招生规定执行,使用省统考成绩(具体规定请考生向所在省招生办公室咨询);不属于省统考范围的专业(方向)需参加我校组织的专业考试。个别省份在省统考合格基础上,须参加我校专业考试,详见我校网站后期通知。
四、校考专业考试报名及要求
(一)专业报名
1、北京考点:
必须参加网上报名、网上缴费,在规定时间内自行打印《专业考试准考证》,我校不再组织现场报名及现场确认,请考生认真阅读招生简章,按照要求在指定时间,登录报名网站,认真填写报名信息。
北京考点报名时间:2019年1月7日开始网上报名,具体考试时间详见我校网站
北京考点报名网址:
咨询电话:010-62321818
2、其他考点:具体报名时间详见我校网站,报名、缴费形式以各省考点公布为准。
(二)考试要求
1、考生必须携带本人有效身份证和我校发放的《专业考试准考证》按指定时间、地点参加专业考试,证件不齐者不得进入考场。
2、考生在考试时间不冲突的情况下,可以同时报考我校多个专业,分别参加各专业的专业考试并获得专业考试成绩。请考生务必认真阅读专业考试安排,确定考试内容、时间、地点,准备考试用品及材料,认真参加初试、复试。
(三)考试纪律
报考我校的考生在考试过程中,须遵守国家高考考试纪律及北京城市学院相关考试规定,对违反考试管理规定和考试纪律,影响考试公平、公正者,将依据《国家教育考试违规处理办法》进行处理。
五、 校考专业考试安排
(一) 考试省份、报名时间、地点以及考试时间安排,请考生关注我校招生网站。
(同一专业(方向)限考一次,复试时间以初试当天公布为准)。
(二) 校考专业考试内容安排如下:
(各专业的初试、复试具体安排,请考生务必关注各专业当日发布的通知)

说明:
1、考场提供钢琴和电子伴奏音乐播放器,但不提供钢琴伴奏人员,可由考生自带钢琴伴奏及其他电子形式的伴奏。
2、考生弹奏练习曲的速度应接近乐谱提示的速度,反复记号不用反复。
六、合格证发放及志愿填报
1、我校校考各专业(方向)分省计划按照合格人数与招生计划的4:1投放。对专业考试合格生源不足4人的省份,原则上不安排招生计划。考生可于填报志愿前登陆我校招生网站() 或关注“北京城市学院招考资讯”微信公众平台查询考试结果,我校不再以其他方式通知本人。
2、考生填报志愿时,请以当地省、自治区、直辖市招生办公室公布的计划为准,学校代码及专业代码请在当地招生办公室统一发放的招生报考资料上查询。
七、录取原则
1、艺术类专业按各省、自治区、直辖市招生办公室所规定的批次录取,文理兼收。
2、考生高考文化课成绩须达到所在省、自治区、直辖市的相应批次控制分数线。
3、美术类专业:我校使用考生所在省、自治区、直辖市统考成绩作为专业课成绩,在统考合格基础上,我校按照文化课成绩(不含加分)和专业课成绩各占50%得出的综合成绩从高分到低分择优录取,不设分数级差。在综合成绩相同的情况下,按专业课成绩从高分到低分录取。无单科成绩要求。
4、非美术类专业:凡所报考专业(方向)属省统考范围内的,我校使用省统考成绩作为专业课成绩;省统考范围内未涉及到的专业(方向)需参加我校专业考试;个别省份在省统考合格基础上,需参加我校专业考试,详见我校网站。在文化课考试成绩达到各省最低控制分数线后,按照各专业课成绩从高分到低分排序,择优录取,在专业课成绩相同的情况下,按文化课成绩(不含加分)从高分到低分录取。无单科成绩要求。
5.若考生所在省、自治区、直辖市有特殊规定的参照各省、自治区、直辖市制定的录取原则。
八、毕业证书及就业
1、合格毕业生均颁发国家教育部统一印制盖有北京城市学院公章的普通高等学校毕业证书,符合《北京城市学院学位授予工作细则》的本科毕业生授予学士学位证书。
2、毕业生可在国家方针、政策指导下,学校推荐,自主择业。
九、入学与复查
1、新生入学三个月内进行体检,对患有疾病的新生,经学校指定医疗单位诊断不宜在校学习,但短期治疗可达到国家规定的入学体检标准者,在学校批准注册后,保留入学资格一年
2、新生入学后进行报考条件复查,凡不符合条件或伪造学历、隐瞒病史、有舞弊行为等不符合招生条件者,取消其入学资格,退回原地区或原单位。
3、美术类本科专业入校后需进行专业课统一测试。
4、新生入学后公共外语课程为英语。
5、学校实行奖学金、勤工助学等制度,并可协助学生向银行申请国家助学贷款。
注:以上所有内容最终以各省、自治区、直辖市招生办公室公布为准。
请扫描二维码关注“北京城市学院招考资讯”
咨询电话:010-62321818
咨询地址:北京市海淀区北四环中路269号
学校网址:
招生网址: