一、考试性质和目的
学校下属成龙影视传媒学院表演(服饰表演与推广)专业单独考试是经教育部批准,面向全国各省市统招学生组织的校级艺术类专业选拔性考试,是学校招生考试的重要组成部分。该考试测试考生是否具备从事专业相关工作所要求的身体条件、音乐听觉能力、服装展示能力、艺术修养及审美能力、观察与表现能力,旨在选拔符合学校专业人才培养目标、具备学习服装表演专业基本条件和潜力的考生。美术生集训要花多少钱
二、考试科目及分值

三、考试科目的内容及要求
(一)形体测量
1.考试内容
在系统中如实填写身高、体重、三围、上下肢比例等基本项目测量数据。(单位:cm/kg)
2.考试要求
根据系统表格内容,如实填写数据。
(二)形体观察
1.考试内容
根据提示着泳装完成赤脚正面、侧面、背面的形体展示,并按要求测量身高、体重数据。【备注:在干净的墙面上贴好身高标尺,准备好电子秤】
2.考试要求
(1)服装要求:请考生素颜,不得穿丝袜和佩戴饰品,发式须前不遮额、后不及肩、侧不掩耳。女生扎高马尾,着纯色、分体、不带裙边泳装,男生着纯色泳裤,均赤脚进行拍摄。
(2)视频要求:全身清晰可见,从正面开始依次右转90度进行正面、左侧面、背面、右侧面的形体展示,每个方向停留5秒,最后回到正面结束。
(3)测量要求:身高:请考生着泳装在干净的墙面上,贴好身高标尺,并赤脚进行现场测量,面对镜头展示数据。体重:请考生着泳装,赤脚站立于电子秤上,面对镜头展示数据。美术艺考培训班
(三)服装表演
1.考试内容
根据指定音乐着时装进行服装走秀表演。限时2分钟。重庆美术培训十大机构
2. 考试要求
(1)服装要求:请考生着黑色紧身服装,女生穿高跟鞋,男生可穿皮鞋或运动鞋。
(2)视频要求:拍摄纵深约4-5米左右。镜头高度应与自身肚脐位置平行。最近镜头处画面须保证考生全身出境、面部清晰;最远镜头处画面须保证考生全身清晰可见。面对镜头进行服装走秀表演两次。
(四)才艺表演
1.考试内容
根据自选音乐着相关服装进行才艺表演。限时2分钟。
2. 考试要求
(1)视频要求:全身清晰可见,拍摄防震,一镜到底,禁止剪辑镜头。
(2)考试要求:才艺展示必须从舞蹈、健美操、艺术体操中自选一项,服装自备,背景音乐自备。
四、考试成绩计算办法
专业考试满分300分。考生的专业考试总分按下列公式计算:总分﹦形体测量得分+形体观察得分+服装表演得分+才艺表演得分。
(一)形体测量(100分)
1.女生

2.男生

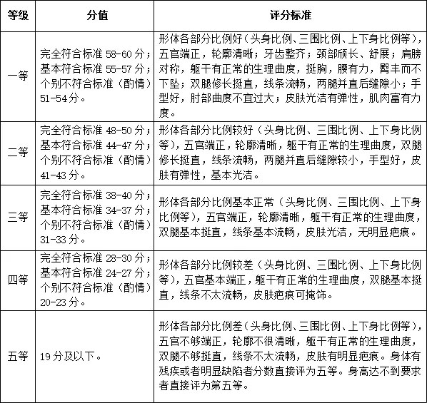
(二)形体观察(60分)

(三)服装表演(90分)

(四)才艺表演(50分)
