400-8765801
首页
面授课程
团队介绍
作品展示
全国分校
美考资讯
关于我们
美考资讯
艺考分数
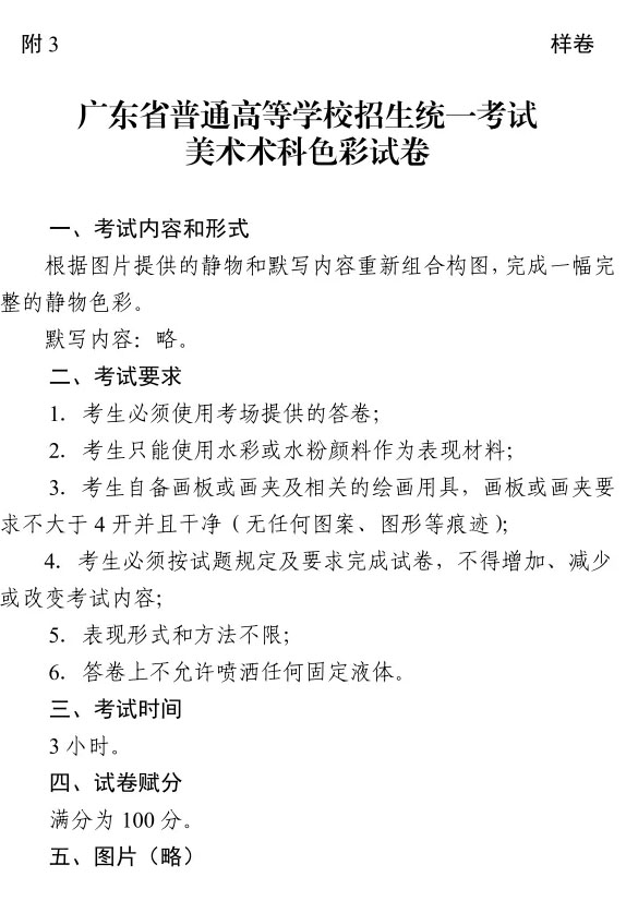
2022年广东省美术术科考试科目和要求
2021-09-29 10:10:15
来源:
未知
这11所院校有望入选下一轮“双一流”
2024-07-09
【观展记】| 2017四川美术学院教师作品年展
2024-07-09
西南民族大学2024年艺术类专业招生简章
2024-07-03
桂林信息科技学院2023年美术类本科专业录取分数线
2024-07-03
2021年八省出台艺术类高考新政策
2021-08-26
2021年美术生如何利用这次成绩规划志愿?
2021-04-28
热门阅读
HOT READING
宁夏师范学院2024年艺术类专业录取规则
2024-12-04
重庆市部分高校公布2018年高招计划及招生政策
2021-12-27
2019年北京美术类实行平行志愿填报
2021-12-22
2021年河南美术类志愿填报时间及办法
2021-12-22
重磅发布:中国美术学院2021年 三位一体综合评
2021-12-10
2020年四川美术学院招生政策解读
2021-12-06
2021年山西美术统考考试说明
2021-11-10
2021年湖北省美术类统考考试大纲
2021-11-10
2021年广西美术联考考试题目
2021-10-28
广州美术学院2019年普通本科专业校考信息
2021-09-20